frogzythe Posted September 25, 2022 Share Posted September 25, 2022 Hi everyone, I have a question about the send / return inputs and outputs on the HX Stomp (which I don't have yet...) and I would really appreciate some help. Use case / wish: (a) Use a mono send block as an output for an external guitar amp - at the very end of the chain, but before the amp and cab. (b) Use the other mono send block as an output to an external pedal board and back into the HX Stomp as a stereo return block. All of this, of course, before the above-mentioned mono-send-block. So I would be able to integrate my pedalboard on the one hand (which has mono pedals at the beginning and stereo pedals at the end) and a guitar amplifier without amp and cab sim and also use the outputs for my monitors. What do you think, does it work? Or can Send and Return only be used as a combination? Best regards Holger (Cologne, Germany) Quote Link to comment Share on other sites More sharing options...
silverhead Posted September 26, 2022 Share Posted September 26, 2022 I believe there’s only one Send jack on the Stomp. How do you plan to use two? Quote Link to comment Share on other sites More sharing options...
PierM Posted September 26, 2022 Share Posted September 26, 2022 HX Stomp has only one send, TRS. You can only assign a send block (either as stereo or mono) one time, as a block along the path, or as a parallel output, at the end of the chain. This means you cant do what you are asking with only the send/return. If you are not using the modeling, just use main output to amp, and send/return for the external pedals. If it's a single amp, the stereo return doesnt make much sense. 1 Quote Link to comment Share on other sites More sharing options...
spaceatl Posted September 26, 2022 Share Posted September 26, 2022 I use the stereo return block. I have a C4 Synth chain that I bring in at the end of my chain. You can have separate send and rtn blocks...but I don't think you could have 2 discrete send blocks... Quote Link to comment Share on other sites More sharing options...
frogzythe Posted September 26, 2022 Author Share Posted September 26, 2022 Thanks for the replies so far. That's really too bad. Am I the only one who has such a use case? On the one hand, I would like to play with the effects on my Fender Twin from time to time and on the other record everything, including the amp and cab sim, hearing all on the monitors. And all this without having to constantly adjust the wiring. And then I would also want to reamp through the box. What ideas do you have on how I can do this with another product? Yes, with a Helix or Helix Rack that would work, but they are much too big for me. Any tips? Quote Link to comment Share on other sites More sharing options...
spaceatl Posted September 26, 2022 Share Posted September 26, 2022 Basically you need 2 loop capability. You get that with an HX FX, LT, Helix or Rack.....or 2 stomps... Quote Link to comment Share on other sites More sharing options...
Kilrahi Posted September 27, 2022 Share Posted September 27, 2022 On 9/26/2022 at 1:48 PM, frogzythe said: Thanks for the replies so far. That's really too bad. Am I the only one who has such a use case? On the one hand, I would like to play with the effects on my Fender Twin from time to time and on the other record everything, including the amp and cab sim, hearing all on the monitors. And all this without having to constantly adjust the wiring. And then I would also want to reamp through the box. What ideas do you have on how I can do this with another product? Yes, with a Helix or Helix Rack that would work, but they are much too big for me. Any tips? Keep in mind the Stomp is meant to be an impressive piece of SIMPLER kit. You use it too much and you clog up the drain. I wasn't sure from reading the above what you wanted, and I don't have a Stomp anymore to test it. Essentially, the Stomp DOES have two FX loops IF you use a stereo to mono Y cable. Based on that you could: 1. Send one loop prior to any amp/cab block to a amp. 2. Send another loop to another seperate pedalboard/amp setup. 3. Send the main left and right outs with amp and cab block to another setup. I'm also pretty sure you can have one of those paths of option 1 or 2 come back stereo so long as you use a stereo return left/right return block. My bigger worry is you're going to run out of blocks fast. The above setup takes at least a minimum of three blocks (left send, right send, return left/right), BUT . . . with that said, you now have 8 blocks as an option. When I was using mine I only had 6 and I had some pretty cool routing schemes. So good luck. Again, if I'm understanding you right it's doable - and if my memory of the Stomp's functions are correct. Generally, its blocks match the Helix, and the Helix can certainly do it. 1 Quote Link to comment Share on other sites More sharing options...
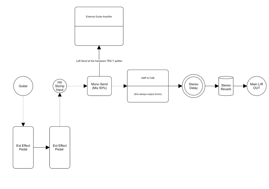
PierM Posted September 27, 2022 Share Posted September 27, 2022 On 9/27/2022 at 10:49 PM, Kilrahi said: Essentially, the Stomp DOES have two FX loops IF you use a stereo to mono Y cable. Based on that you could: 1. Send one loop prior to any amp/cab block to a amp. 2. Send another loop to another seperate pedalboard/amp setup. True, but then all he can send to the external amp, is just a dry signal with just early chain effects. The external loop of pedals he wanted to use, will only hit the main output, and also returning stereo wouldn work well, as he's forced to return before amp/cab to use the modeling, so he'd always output mono from that amp/cab block. He could get a stereo image at the end of the chain tho, using a stereo reverb or delay etc...Still not sure it would do what he's asking. At this point I believe would have much sense to just run external pedals in front, and use the send to just split modeling from real amp, but then he would still lose all the effects post modeling. That's why he virtually needs two separate fx loop. Just did a sketch of what he could get just using a stereo send block, and splitting to amp at the send jack, with a Y splitter; 1 Quote Link to comment Share on other sites More sharing options...
Kilrahi Posted September 27, 2022 Share Posted September 27, 2022 On 9/27/2022 at 3:43 PM, PierM said: True, but then all he can send to the external amp, is just a dry signal with just early chain effects. The external loop of pedals he wanted to use, will only hit the main output, and also returning stereo wouldn work well, as he's forced to return before amp/cab to use the modeling, so he'd always output mono from that amp/cab block. He could get a stereo image at the end of the chain tho, using a stereo reverb or delay etc...Still not sure it would do what he's asking. At this point I believe would have much sense to just run external pedals in front, and use the send to just split modeling from real amp. Just did a sketch of what he could get just using a stereo send block, and splitting to amp at the send jack, with a Y splitter; Certainly they're taxing the Stomp to the very most of its abilities and probably losing some fidelity to their sonic goals. To me your setup makes more utilitarian sense and will sound great. In regards to the OP, my guess is this is a common case of visualizing how you WANT to do it based on your limited understanding of the device, and not realizing there's an easier way to get there that will sound equally as good as what you envisioned. 1 Quote Link to comment Share on other sites More sharing options...
Recommended Posts
Join the conversation
You can post now and register later. If you have an account, sign in now to post with your account.
Note: Your post will require moderator approval before it will be visible.